近日,工信部、商务部、海关总署、质检总局联合发布《关于2016年度、2017年度乘用车企业平均燃料消耗量管理有关工作的通知》(以下简称 [详情]
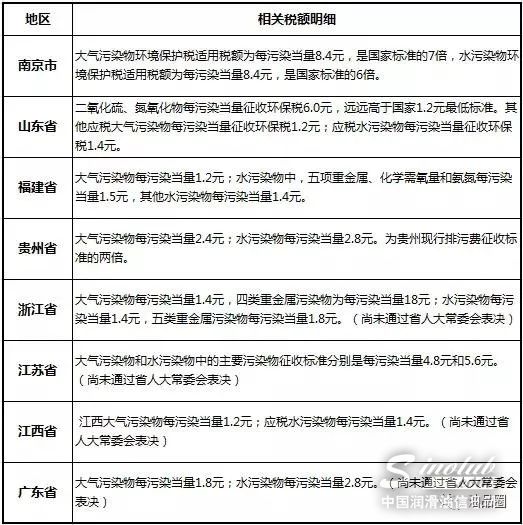
十二届全国人大常委会第二十五次会议上获表决通过了《中华人民共和国环境保护税法》,并将于2018年1月1日起施行。该税法针对不同的省份 [详情]
据国家有关部门的统计数据,目前我国中小企业有4000万家,占企业总数的99%,贡献了中国60%的GDP,50%的税收和80%的城镇就业。同样,在 [详情]
2017年8月22日,环保部发布《排污许可证申请与核发技术规范石化工业》(HJ853—2017),全面推进石化工业排污许可制度改革。国家排污许 [详情]
国家发改委官方网站发布了《加快推进天然气利用的意见》。其中重点介绍了我国要大力发展清洁新能源,而在清洁新能源领域,天然气无疑是 [详情]
作为我国第一部推进生态文明建设的单行税法,环境保护税法于2016年12月由十二届全国人大常委会第二十五次会议表决通过,并将于2018年1 [详情]
7月4日,国家发改委官方网站发布了由发改委、交通运输部、工信部等13个部委联合制定的《加快推进天然气利用的意见》。《意见》指出,加 [详情]
6月1日,交通部发布《交通运输部关于促进汽车租赁业健康发展的指导意见公开征求意见的通知》,《关于促进汽车租赁业健康发展的指导意见 [详情]
6月13日,国务院法制办办公室网站发布《工业和信息化部关于<乘用车企业平均燃料消耗量与新能源汽车积分并行管理办法(征求意见稿)>公 [详情]
引言 ACEA润滑油序列标准是润滑油行业中最重要的油品性能标准之一。这些标准的重要性和影响力已经超越欧洲,而ACEA 2016的发布将 [详情]
2016版欧洲汽车制造协会(ACEA)欧洲润滑油规范于2016年12月1日正式发布。推动ACEA 2016版规范的主要因素是替代过时的试验,推出新的 [详情]
4月14日,商务部网站公布《汽车销售管理办法》(以下简称:新办法),对汽车销售主体、销售行为、市场秩序、监管和法律责任进行说明, [详情]
作为世界500强,加拿大石油拥有丰厚的油砂矿资源,经营着世界上最大的基础油精炼厂之一,调配并包装生产出多种润滑油成品。
南京东沛国际贸易集团有限公司(DU-HOPE INTERNATIONAL GROUP)是一家成立于1978年的专业外贸企业,注册资金3900万元。
北京龙润凯达石化产品有限公司成立于2001年,是中国北方地区润滑油基础油销售量最大的贸易企业。